渐渐被市场遗忘的威马如今传出了复产的消息。
近日,有媒体报道称,有威马前员工向其提供了“新威马汽车”致供应商的白皮书。在这份文件中,新威马汽车的投资人深圳翔飞汽车销售公司详细地披露了威马的复产规划和未来发展。

投资人深圳翔飞表示,根据2025年4月3日法院裁定批准的重整计划,其已接管威马四公司,正在全力以赴推动威马EX5和E5车型在温州基地快速恢复量产。
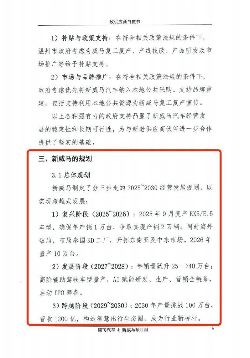
与此同时,新威马还制定了分三步走的2025——2030经营发展规划。其中,复兴阶段(2025年-2026年):2025年9月将复产EX5和E5车型,确保年产销1万辆并争取实现产销2万辆;海外布局泰国KD工厂,以此为依托开拓东南亚及中东市场。到了2026年,实现10万辆的量产规模。
2027年-2028年,新威马进入发展阶段。在此期间,新威马不仅要实现年销量从25万辆跃升至40万辆的目标,还将推动高阶辅助驾驶车型量产;此外,在这一阶段要启动IPO的筹备工作。
2029年-2030年是新威马的跨越阶段。在2030年,新威马计划将挑战100万辆的产量,实现营收1200亿的目标。

具体到最近的复兴阶段,新威马希望2025年底保底生产1万辆EX5和E5车型,力争2万辆,预计收入10-20亿元。此外,A00级轿车和小型SUV的引入,合计产量1万辆,将进一步多元化收入来源。到了2026年,新威马计划实现10万辆满产运行,预计收入近百亿元。
为了实现目标,深圳翔飞表示,地方政府将直接支持新威马。文件显示:温州市政府及温州海洋经济发展示范区已成立专项工作组,协助重整后的复工复产工作,包括协调浙江及温州本地供应商,促进合作并解决历史问题。
此外,在符合相关政策法规的条件下温州市政府考虑为威马复工复产、产线技改、产品研发及市场推广等给予补贴支持。在符合相关政策法规的条件下政府考虑优先将新威马汽车纳入本地公共采购,支持品牌重建,包括支持利用本地公共资源为新威马复工复产宣传。

据了解,作为威马投资人的深圳翔飞和宝能有着千丝万缕的关系。从股权结构等多方面消息来看,深圳翔飞就是“宝能系”控股的一家公司,也是宝能旗下深圳市悠宝佳汽车销售公司第二大控股股东。早在今年6月,就有媒体发现宝能汽车的展厅中出现了威马汽车的身影,店内工作人员也明确表示威马已被宝能汽车“收购”,虽宝能方面未曾正式官宣,但种种迹象表明二者已深度捆绑。

不过,值得注意的是,宝能汽车自己也一直处于亏损状态。
天眼查显示:截至2025年6月23日,深圳市宝能投资集团有限公司被执行总金额超过500亿元,宝能汽车集团有限公司被执行金额逾120亿元,宝能地产股份有限公司被执行金额累计超过320亿元;宝能掌门人姚振华被执行金额也超过310亿元。
这样的财务状况,宝能汽车想要盘活威马,困难重重。有媒体分析称,威马仅完成交接和初步恢复生产就需要数十亿现金注入。若要真正重启威马,资金缺口可能超过百亿。

还有舆论指出,宝能汽车收购威马是“醉翁之意不在酒”。
据了解,此前宝能汽车通过收购观致汽车获得了燃油车与新能源车的“双资质”,但其旗下汽车业务长期处于停产或近乎停产状态,生产资质面临被撤销的风险。而威马汽车拥有独立的新能源汽车生产资质,且其湖北黄冈和浙江温州的生产线技术水平优于宝能现有产线。通过收购威马,宝能不仅能确保资质存续,还能整合更先进的生产资源。除此之外,有业界人士指出,威马与宝能汽车的联合本质上是一场“弱弱联合”的资本游戏。宝能汽车的核心目的在于利用威马的资质、工厂等资产讲“整合故事”,吸引新投资者或地方政府支持,维持融资窗口,同时为自身债务重组增加谈判筹码。

即便宝能汽车能够助力威马复产,市场竞争的残酷也不容小觑。如今的新能源汽车市场,早已不是威马当年所处的蓝海了。比亚迪、吉利等传统车企们在技术、市场份额等方面占据着明显优势,新势力车企如理想、问界、零跑、小鹏等也在不断发力,迅速投入新产品,车市竞争日趋白热化。而威马在暴雷期间,技术更新停滞,市场口碑也因此前的经营困境受到影响。在这样的市场环境下,威马能否在激烈的竞争中分得一杯羹,实现预期的产销目标,还很难说。
如今,威马已经有了详细的复产计划,至于后续的发展如何,相信不久就会有结果。